自2020年以来,半导体产业链的国产化水平得到了飞速地提升,近日由工信部站台推广的ArF干式光刻机便是一例。同样在光刻材料的国产化中,光罩的国产化也十分引人瞩目。可以说在这五年里,中国大陆地区的本土光罩厂走过了从边缘到核心,从0.13微米到14纳米的蜕变和进化。
01
光罩厂:从“三兄弟”到百花齐放
2020年以前国内的光罩厂数量其实并不少,最知名的莫过于“三兄弟”:清溢光电,路维光电和龙图光罩。这些光罩厂在商业模式上属于外部光罩厂(mechant),在全球范围内与美日丰创(PDMC)和凸版光罩相似,但这两大外/合资光罩厂基本垄断国内28纳米及以下光刻工艺所需光罩的供应。彼时“三兄弟”的能力大约是在0.25-0.5微米之间,而另一家外部光罩厂中微掩模电子的能力稍优,可也仅能达到0.13微米。
自建光罩厂(captive)作为另一种商业模式,需要像台积电和英特尔这样财力雄厚的晶圆厂才能承受。当时中国大陆地区仅有中芯国际和华润微电子有自己的光罩厂,中芯国际可以生产制造28纳米及以下光刻工艺使用的光罩,而华润微旗下的迪思微电子的工艺能力仅能达到0.18微米。
无论何种模式,当时的国产光罩厂可以说是仅有中芯国际一枝独秀,其他全面落后于国际水准的。然而市场需求不断在增长,国产光罩厂必须做出改变来应对这种变化。
作为转折点的2020/2021年,济南的泉意光罩和青岛的芯恩分别代表两种不同的商业模式,引领了国内光罩厂的大爆发。目前国内有超15家光罩厂,其中外部光罩厂分别面向28纳米和45纳米的市场构建产线,从量产90纳米产品开始逐渐提升工艺能力。包括“三兄弟”在内也紧跟市场动向,面向更先进的工艺和市场的需求规划新的产线。晶合集成作为国内*代表性的一线晶圆厂也正在规划建设了自己的光罩厂,于今年8月下线首片光罩,吹响了国内自建光罩厂的前进号角。
如果只是数量多是不足以与凸版和美日丰创这样经验丰富的全球一线大厂竞争的。从笔者自身的经验来看,国内许多外部和自建光罩厂,无论是在CDU(关键尺寸均一性)还是LER(边缘粗糙度)等方面都已经超过了凸版和美日丰创,且国内最*的光罩厂已经具有7/14纳米光刻工艺用的光罩的生产能力。毫不夸张地说,与国际一流光罩厂相比,国内本土光罩厂在产品性能和种类上已经丝毫不落下风。
02
光罩设备:雏鹰飞翔,未来可期
同晶圆厂一样,光罩厂在制造设备方面依旧严重依赖进口,2022年的1017禁令着实给一些光罩厂带来了严重冲击。
从工艺流程来看,光罩厂同晶圆厂较为相似,光刻,显影,刻蚀,去胶,检测,随后进行缺陷验证和修复,最终清洗,封膜后出货。

来源:泉益光罩官网
这些流程中大部分设备依旧需要依靠进口设备,特别是高端设备完全依赖进口。例如JEOL电子束直写曝光机和迈康尼的激光直写曝光机,又比如苏斯的先进清洗机和KLA的高端量测设备,这里就不做一一赘述。
不积跬步无以至千里,国产设备蹒跚起步,“苏大强”为光罩国产设备做出了不小的贡献。无锡影速的激光直写曝光机,江苏维普光电的缺陷检测设备和常州瑞泽微电子的涂胶显影、清洗和湿法蚀刻都已经进入产线。值得一提的是,瑞泽微的清洗机已经可以用于65纳米产品的制造,其湿法刻蚀可以与国产刻蚀液配合适用于0.13微米的工艺。
当前国产光罩的设备供应链还不完善,相比晶圆厂动辄数十台的采购订单,光罩制造设备的市场需求就显得小了许多,因此自主研发缺乏足够的市场推动力。但随着外部地缘政治压力的增大,以及本土晶圆厂对光罩品质和交期需求的不断提升,本土光罩设备的长远的发展空间是巨大的,诸如高端电子束曝光机的研发也正在多地展开。正所谓万丈高楼平地起,本土光罩厂的发展必然会提出符合自身需要的需求,开发适合自身市场所需的制造设备。
03
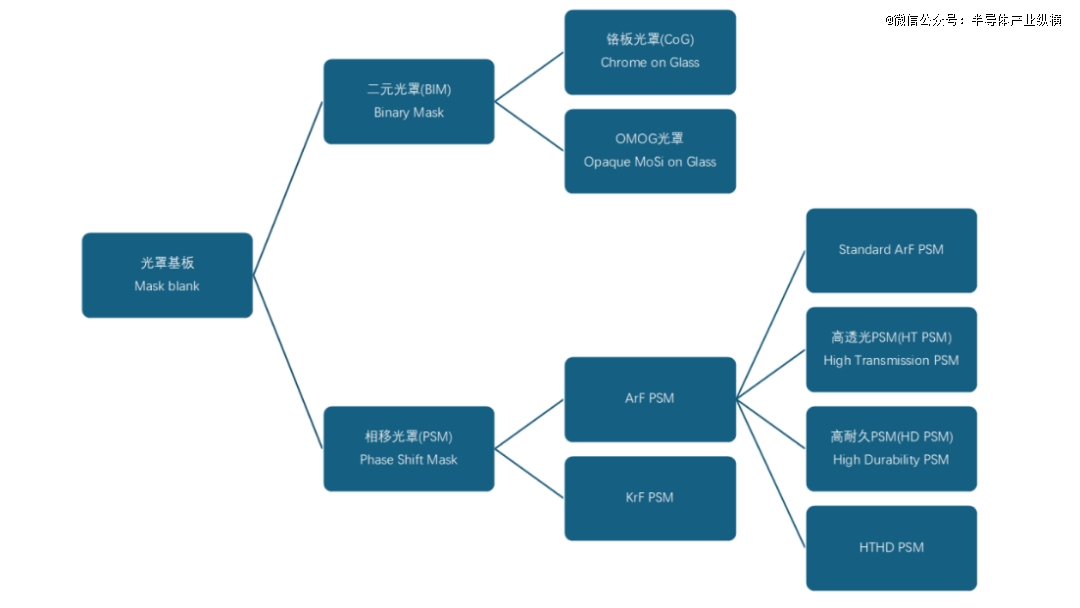
光罩基板:需求紧迫,任重道远
如果光罩厂是个好厨子,那光罩基板就是新鲜的食材。好厨子再多,没有足够的食材,那便是巧妇难为无米之炊,这也是当前国内光罩市场的困境之一。
日本是当前毫无悬念的全球光罩基板龙头,信越和豪雅毫不留情地瓜分了最多的市场份额,产品覆盖几乎所有光罩基板类型;韩国的SS&T紧随其后,目前大规模出货的产品以铬板光罩基板和相移光罩基板为主。随着国际供应链环境的变化,无论是日本还是韩国都未必能够向中国大陆稳定供应光罩基板,因此这一材料的国产化便是迫在眉睫。
当前,国内已有许多公司可以提供铬板光罩基板,其中上海传芯与湖南韶光是较为典型的代表,其产品可以应用于0.13微米所需的光刻工艺,并已经开始了在一线光罩厂的产线工艺认证。同时,这两家公司也分别开始了相移光罩基板的立项,相信在不久的将来笔者也有机会能在客户产线上一睹其真容。

看到进步的同时也要深刻理解自身的不足,如上图所示,排除先进的EUV光罩基板和纳米压印模版,光罩基板种类纷繁,而国产基板供应商还只是初步涉足了铬板光罩和KrF相移光罩基板技术。但当光刻工艺需求深入至28纳米节点时所需的OMOG光罩基板,高耐久度/高透光率的相移光罩,不仅国内的供应链一片空白,在全球市场上SS&T也暂时没有大规模供应。高端半导体材料作为产业发展的重中之重,在没有更多外界经验可以借鉴的形势下,需要对基础光学材料有更深层次的理解,从头开始脚踏实地去积累数据,这绝非一日之功。
目前市场上最为廉价的KrF相移光罩基板价格也要接近3万人民币,更不用说高端的ArF相移基板和OMOG光罩基板。其技术附加值高,需求量也在逐年增加,国产替代对成本的管控和供应链的自主可控的好处不言而喻,因此高端光罩基板的国产化还是相当具有吸引力的。
除了基板材料外,电子束光刻胶,化学特气,各种电子级化学前驱体等耗材在2020年以前也都是依赖进口的,目前已有数种开始实现国产化并在国内光罩厂得到应用和推广,例如点亮准分子激光使用的氩氪氖气体。
04
结语
光罩厂的国产化并非目的,而是深度参与全球竞争的必经之路。活下去,更好地活下去,有质量地活下去,才能在群雄并起的全球光罩市场赢得一席之地,使原本市场规模就不大的光罩设备和材料供应链“有所得”。
这个五年,光罩国产化已化茧成蝶;下一个五年,能否惠及天下,值得期待。


 122202/09
122202/09 
 
 








